HL Paper 3
The water supply for a hydroelectric plant is a reservoir with a large surface area. An outlet pipe takes the water to a turbine.

The following data are available:
\[\begin{array}{*{20}{l}} {{\text{density of water}}}&{ = 1.00 \times {{10}^3}{\text{ kg }}{{\text{m}}^{ - 3}}} \\ {{\text{viscosity of water}}}&{ = 1.31 \times {{10}^{ - 3}}{\text{ Pa s}}} \\ {{\text{diameter of the outlet pipe}}}&{ = 0.600{\text{ m}}} \\ {{\text{velocity of water at outlet pipe}}}&{ = 59.4{\text{ m}}{{\text{s}}^{ - 1}}} \end{array}\]
State the difference in terms of the velocity of the water between laminar and turbulent flow.
The water level is a height H above the turbine. Assume that the flow is laminar in the outlet pipe.
Show, using the Bernouilli equation, that the speed of the water as it enters the turbine is given by v = \(\sqrt {2gH} \).
Calculate the Reynolds number for the water flow.
Outline whether it is reasonable to assume that flow is laminar in this situation.
Markscheme
in laminar flow, the velocity of the fluid is constant «at any point in the fluid» «whereas it is not constant for turbulent flow»
Accept any similarly correct answers.
[1 mark]
PS = PT «as both are exposed to atmospheric pressure»
then VT = 0 «if the surface area ofthe reservoir is large»
« \(\frac{1}{2}\rho v_s^2\) + ρgzS = ρgzT»
\(\frac{1}{2}v_S^2\) = g(zT – zS) = gH
and so vS = \(\sqrt {2gH} \)
MP1 and MP2 may be implied by the correct substitution showing line 3 in the mark scheme.
Do not accept simple use of v = \(\sqrt {2{\text{as}}} \).
[3 marks]
R = \(\frac{{59.4 \times 0.6 \times 1 \times {{10}^3}}}{{1.31 \times {{10}^{ - 3}}}}\) = 2.72 × 107
Accept use of radius 0.3 m giving value 1.36 × 107.
[1 mark]
as R > 1000 it is not reasonable to assume laminar flow
[1 mark]
Examiners report
An air bubble has a radius of 0.25 mm and is travelling upwards at its terminal speed in a liquid of viscosity 1.0 × 10–3 Pa s.
The density of air is 1.2 kg m–3 and the density of the liquid is 1200 kg m–3.
Explain the origin of the buoyancy force on the air bubble.
With reference to the ratio of weight to buoyancy force, show that the weight of the air bubble can be neglected in this situation.
Calculate the terminal speed.
Markscheme
ALTERNATIVE 1
pressure in a liquid increases with depth
so pressure at bottom of bubble greater than pressure at top
ALTERNATIVE 2
weight of liquid displaced
greater than weight of bubble
[2 marks]
\(\frac{{{\text{weight}}}}{{{\text{bouyancy}}}}\left( { = \frac{{V{\rho _a}g}}{{V{\rho _l}g}} = \frac{{{\rho _a}}}{{{\rho _l}}} = \frac{{1.2}}{{1200}}} \right) = {10^{ - 3}}\)
since the ratio is very small, the weight can be neglected
Award [1 max] if only mass of the bubble is calculated and identified as negligible to mass of liquid displaced.
[2 marks]
evidence of equating the buoyancy and the viscous force «\({\rho _l}\frac{4}{3}\pi {r^3}g = 6\pi \eta r{v_t}\)»
vt = «\(\frac{2}{9}\frac{{1200 \times 9.81}}{{1 \times {{10}^{ - 3}}}}{\left( {0.25 \times {{10}^{ - 3}}} \right)^2} = \)» 0.16 «ms–1»
[2 marks]
Examiners report
Two tubes, A and B, are inserted into a fluid flowing through a horizontal pipe of diameter 0.50 m. The openings X and Y of the tubes are at the exact centre of the pipe. The liquid rises to a height of 0.10 m in tube A and 0.32 m in tube B. The density of the fluid = 1.0 × 103 kg m–3.

The viscosity of water is 8.9 × 10–4 Pa s.
Show that the velocity of the fluid at X is about 2 ms–1, assuming that the flow is laminar.
Estimate the Reynolds number for the fluid in your answer to (a).
Outline whether your answer to (a) is valid.
Markscheme
\(\frac{1}{2}\rho v_{\text{X}}^2 = {p_{\text{Y}}} - {p_{\text{X}}} = \rho g\Delta h\)
vX = \(\sqrt {2 \times 9.8 \times (0.32 - 0.10)} \)
vx = 2.08 «ms–1»
[3 marks]
R = «\(\frac{{vr\rho }}{\eta } = \frac{{2.1 \times 0.25 \times {{10}^3}}}{{8.9 \times {{10}^{ - 4}}}}\)» 5.9 × 105
[1 mark]
(R > 1000) flow is not laminar, so assumption is invalid
OWTTE
[1 mark]
Examiners report
The graph below represents the variation with time t of the horizontal displacement x of a mass attached to a vertical spring.

The total mass for the oscillating system is 30 kg. For this system
Describe the motion of the spring-mass system.
determine the initial energy.
calculate the Q at the start of the motion.
Markscheme
damped oscillation / OWTTE
[1 mark]
E «= \(\frac{1}{2}\) × 30 × π2 × 0.82» = 95 «J»
Allow initial amplitude between 0.77 to 0.80, giving range between: 88 to 95 J.
[1 mark]
ΔE = 95 – \(\frac{1}{2}\) × 30 × π2 × 0.722 = 18 «J»
Q = « 2π\(\frac{{95}}{{18}}\) =» 33
Accept values between 0.70 and 0.73, giving a range of ΔE between 22 and 9, giving Q between 27 and 61.
Watch for ECF from (b)(i).
[2 marks]
Examiners report
A solid sphere A suspended by a string from a fixed support forms a simple pendulum.
The Q factor for this system is 200 and the period of oscillation is approximately 0.4s.
The sphere A is displaced so that the system oscillates. Discuss, with reference to the Q factor, the subsequent motion of the pendulum.
The support point P of the pendulum is now made to oscillate horizontally with frequency f.
Describe the amplitude of A and phase of A relative to P when
(i) f = 2.5 Hz.
(ii) f = 1 Hz.
Markscheme
high Q means low damping OR system oscillates with low damping
«exponential» decrease of amplitude/energy OR oscillates about 200 times before coming to rest
loses about 3% of energy per cycle OR loses small amount of energy each cycle
(i) large amplitude/resonance
(ii) small amplitude AND A «almost» in phase with P
Examiners report
The natural frequency of a driven oscillating system is 6 kHz. The frequency of the driver for the system is varied from zero to 20 kHz.
Draw a graph to show the variation of amplitude of oscillation of the system with frequency.
The Q factor for the system is reduced significantly. Describe how the graph you drew in (a) changes.
Markscheme
general shape as shown
peak at 6 kHz
graph does not touch the f axis

[3 marks]
peak broadens
reduced maximum amplitude / graph shifted down
resonant frequency decreases / graph shifted to the left
[2 marks]
Examiners report
A solid cube of side 0.15 m has an average density of 210 kg m–3.
(i) Calculate the weight of the cube.
(ii) The cube is placed in gasoline of density 720 kg m–3. Calculate the proportion of the volume of the cube that is above the surface of the gasoline.
Water flows through a constricted pipe. Vertical tubes A and B, open to the air, are located along the pipe.
Describe why tube B has a lower water level than tube A.
Markscheme
i
Fweight = «ρgVcube = 210×9.81×0.153 =» 6.95«N»
ii
Fbuoyancy = 6.95 = ρgV gives V = 9.8×10−4
\(\frac{{9.8 \times {{10}^{ - 4}}}}{{{{\left( {0.15} \right)}^3}}}\)=0.29 so 0.71 or 71% of the cube is above the gasoline
Award [2] for a bald correct answer.
«from continuity equation» v is greater at B
OR
area at B is smaller thus «from continuity equation» velocity at B is greater
increase in speed leads to reduction in pressure «through Bernoulli effect»
pressure related to height of column
OR
p=\(\rho \)gh
Examiners report
A ball is moving in still air, spinning clockwise about a horizontal axis through its centre. The diagram shows streamlines around the ball.

The surface area of the ball is 2.50 x 10–2 m2. The speed of air is 28.4 m\(\,\)s–1 under the ball and 16.6 m\(\,\)s–1 above the ball. The density of air is 1.20 kg\(\,\)m–3.
Estimate the magnitude of the force on the ball, ignoring gravity.
On the diagram, draw an arrow to indicate the direction of this force.
State one assumption you made in your estimate in (a)(i).
Markscheme
Δp = «\(\frac{1}{2}\rho \left( {{v_T}^2 - {v_L}^2} \right) = \frac{1}{2} \times 1.20 \times \left( {{{28.4}^2} - {{16.6}^2}} \right) = \)» 318.6 «Pa»
F = «\(318.6 \times \frac{{2.50 \times {{10}^{ - 2}}}}{4} = \)» 1.99 «N»
Allow ECF from MP1.
[2 marks]
downward arrow of any length or position
Accept any downward arrow not just vertical.
[1 mark]
flow is laminar/non-turbulent
OR
Bernoulli’s equation holds
OR
pressure is uniform on each hemisphere
OR
diameter of ball can be ignored /ρgz = constant
[1 mark]
Examiners report
The graph below shows the displacement y of an oscillating system as a function of time t.
State what is meant by damping.
Calculate the Q factor for the system.
The Q factor of the system increases. State and explain the change to the graph.
Markscheme
the loss of energy in an oscillating system
[1 mark]
\(Q = 2\pi \frac{{{{16}^2}}}{{{{16}^2} - {{10.3}^2}}} \approx 11\)
Accept calculation based on any two correct values giving answer from interval 10 to 13.
[1 mark]
the amplitude decreases at a slower rate
a higher Q factor would mean that less energy is lost per cycle
[2 marks]
Examiners report
A farmer is driving a vehicle across an uneven field in which there are undulations every 3.0 m.
The farmer’s seat is mounted on a spring. The system, consisting of the mass of the farmer and the spring, has a natural frequency of vibration of 1.9 Hz.
Explain why it would be uncomfortable for the farmer to drive the vehicle at a speed of 5.6 m s–1.
Outline what change would be required to the value of Q for the mass–spring system in order for the drive to be more comfortable.
Markscheme
ALTERNATIVE 1
the time between undulations is \(\frac{3}{{5.6}}\) = 0.536 «s»
f = \(\frac{1}{{0.536}}\) = 1.87 «Hz»
«frequencies match» resonance occurs so amplitude of vibration becomes greater
Must see mention of “resonance” for MP3
ALTERNATIVE 2
f = \(\frac{v}{\lambda } = \frac{{5.6}}{3}\)
f = 1.87 «Hz»
«frequencies match» resonance occurs so amplitude of vibration becomes greater
Must see mention of “resonance” for MP3
«to increase damping» reduce Q
Examiners report
A reservoir has a constant water level. Q is a point inside the outlet pipe at 12.0m depth, beside the tap for the outlet.
The atmospheric pressure is 1.05×105Pa and the density of water is 1.00×103kgm−3.
Calculate the pressure at Q when the tap is closed.
Explain what happens to the pressure at Q when the tap is opened.
The tap at Q is connected to an outlet pipe with a diameter of 0.10 m. The water flows steadily in the pipe at a velocity of 1.27ms−1. The viscosity of the water is 1.8×10−3Pas.
(i) Calculate the Reynolds number for this flow.
(ii) Explain the significance of this value.
Markscheme
«118+105kPa»=2.23×105Pa
ALTERNATIVE 1
«from Bernoulli’s Law» total pressure at Q = static pressure + dynamic pressure = constant «2.2×105Pa»
dynamic pressure «=\(\frac{1}{2}\)ρv2» increases from zero, so static pressure decreases
ALTERNATIVE 2
water rushes out of tap at higher velocity, so pressure is lower
due to Bernoulli’s Principle
(i) \(R = \frac{{1.27 \times 0.05 \times 1.00 \times {{10}^3}}}{{1.8 \times {{10}^{ - 3}}}}\)
R=3.5×104
Allow use of diameter to give R=7.0×104.
(ii) flow is turbulent
Answers in (c)(i) and (c)(ii) must be consistent.
Examiners report
A mass-spring system is forced to vibrate vertically at the resonant frequency of the system. The motion of the system is damped using a liquid.
At time t=0 the vibrator is switched on. At time tB the vibrator is switched off and the system comes to rest. The graph shows the variation of the vertical displacement of the system with time until tB.
Explain, with reference to energy in the system, the amplitude of oscillation between
(i) t = 0 and tA.
(ii) tA and tB.
The system is critically damped. Draw, on the graph, the variation of the displacement with time from tB until the system comes to rest.
Markscheme
i
amplitude is increasing as energy is added
ii
energy input = energy lost due to damping
curve from time tB reaching zero displacement
in no more than one cycle
Award zero if displacement after tB goes to negative values.
Examiners report
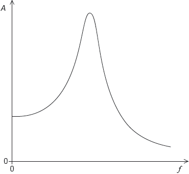
A driven system is lightly damped. The graph shows the variation with driving frequency f of the amplitude A of oscillation.

A mass on a spring is forced to oscillate by connecting it to a sine wave vibrator. The graph shows the variation with time t of the resulting displacement y of the mass. The sine wave vibrator has the same frequency as the natural frequency of the spring–mass system.
On the graph, sketch a curve to show the variation with driving frequency of the amplitude when the damping of the system increases.
State and explain the displacement of the sine wave vibrator at t = 8.0 s.
The vibrator is switched off and the spring continues to oscillate. The Q factor is 25.
Calculate the ratio \(\frac{{{\text{energy stored}}}}{{{\text{power loss}}}}\) for the oscillations of the spring–mass system.
Markscheme
lower peak
identical behaviour to original curve at extremes
peak frequency shifted to the left
Award [0] if peak is higher.
For MP2 do not accept curves which cross.
[2 marks]
displacement of vibrator is 0
because phase difference is \(\frac{\pi }{2}\) or 90º or \(\frac{1}{4}\) period
Do not penalize sign of phase difference.
Do not accept \(\frac{\lambda }{4}\) for MP2
[2 marks]
resonant f = 0.125 « Hz »
\(\frac{{25}}{{\left( {2\pi \times 0.125} \right)}}\) = 32 «s»
Watch for ECF from MP1 to MP2.
[2 marks]
Examiners report
The diagram shows a simplified model of a Galilean thermometer. The thermometer consists of a sealed glass cylinder that contains ethanol, together with glass spheres. The spheres are filled with different volumes of coloured water. The mass of the glass can be neglected as well as any expansion of the glass through the temperature range experienced. Spheres have tags to identify the temperature. The mass of the tags can be neglected in all calculations.
Each sphere has a radius of 3.0 cm and the spheres, due to the different volumes of water in them, are of varying densities. As the temperature of the ethanol changes the individual spheres rise or fall, depending on their densities, compared with that of the ethanol.
The graph shows the variation with temperature of the density of ethanol.
Using the graph, determine the buoyancy force acting on a sphere when the ethanol is at a temperature of 25 °C.
When the ethanol is at a temperature of 25 °C, the 25 °C sphere is just at equilibrium. This sphere contains water of density 1080 kg m–3. Calculate the percentage of the sphere volume filled by water.
The room temperature slightly increases from 25 °C, causing the buoyancy force to decrease. For this change in temperature, the ethanol density decreases from 785.20 kg m–3 to 785.16 kg m–3. The average viscosity of ethanol over the temperature range covered by the thermometer is 0.0011 Pa s. Estimate the steady velocity at which the 25 °C sphere falls.
Markscheme
density = 785 «kgm−3»
«\(\frac{4}{3}\pi {\left( {0.03} \right)^3} \times 785 \times 9.8\) =» 0.87 «N»
Accept answer in the range 784 to 786
\(\frac{{0.87}}{{\frac{4}{3}\pi {{\left( {0.03} \right)}^3} \times 1080 \times 9.8}}\)
OR
\(\frac{{0.87}}{{1080 \times 1.13 \times {{10}^{ - 4}}}}\)
OR
\(\frac{{785}}{{1080}}\)
0.727 or 73%
Allow ECF from (a)(i)
use of drag force to obtain \({\frac{4}{3}\pi }\)r3 x 0.04 x g = 6 x \(\pi \) x 0.0011 x r x v
v = 0.071 «ms–1»